教育部高等教育深耕計畫/科技部特色領域研究中心計畫
中心介紹
簡介
歷史沿革
交通
識別系統
中心成員
學術研究
主軸架構
研究成果
HiCi論文
專書成果
獲獎榮譽
核心實驗室
核心設備實驗站簡介
實驗室平面圖
儀器介紹
儀器收費列表
儀器預約系統
聯絡窗口
儀器預約
產學合作
產學合作執行策略
產業外溢
產學合作諮詢
先進電池材料聯盟
先進電池材料產業聯盟
聯盟成員
人才培育
跨維綠能材料學程
人才培育
跨維綠能材料學程
公告
最新消息
與我聯絡
中文版
English
教育部高等教育深耕計畫/科技部特色領域研究中心計畫
首頁
成功大學
English
中心介紹
簡介
歷史沿革
交通
識別系統
中心成員
學術研究
主軸架構
研究成果
HiCi論文
專書成果
獲獎榮譽
核心實驗室
核心設備實驗站簡介
實驗室平面圖
儀器介紹
儀器收費列表
儀器預約系統
聯絡窗口
儀器預約
國際合作
國際交流
國際共同發表
產學合作
產學合作執行策略
產業外溢
產學合作諮詢
先進電池材料聯盟
先進電池材料產業聯盟
聯盟成員
人才培育
跨維綠能材料學程
公告
最新消息
與我聯絡
Service
核心實驗室
首頁
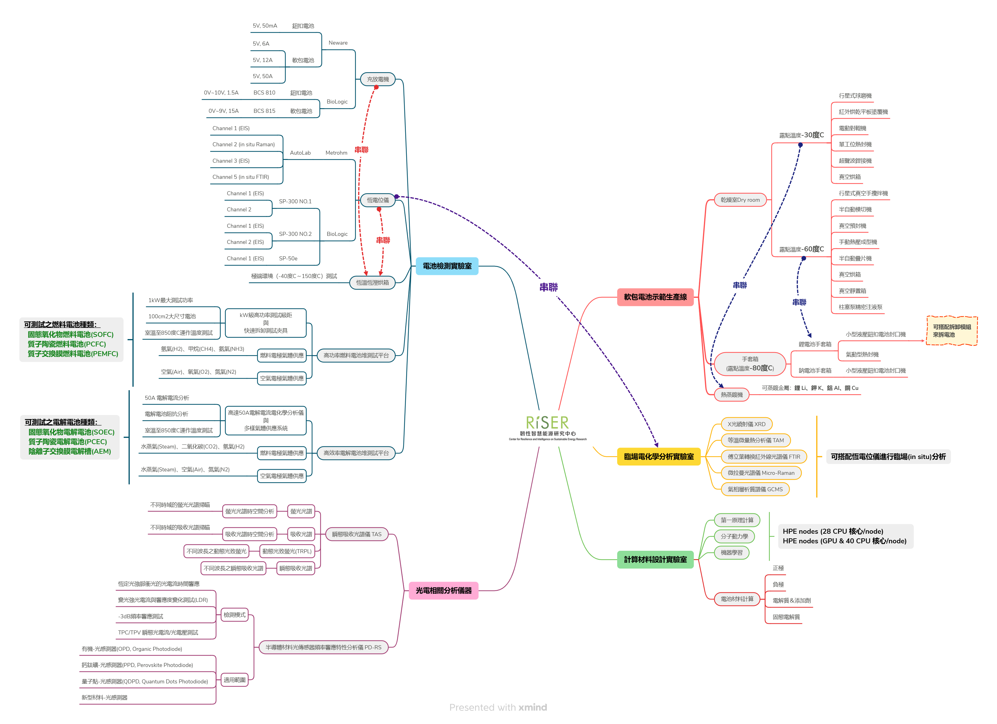
核心實驗室
核心設備實...
核心設備實驗站簡介
•
核心實驗室運作
儀器設備使用及管理辦法 Regulation of Instrument Management
核心實驗室影
片介紹
https://www.youtube.com/watch?v=Eptqgb-rP3Y
-30度乾燥室
-60度乾燥室
中心核心設備之3D環景圖
https://my.matterport.com/show/?m=ktExNgrw43G&lang=en
中心核心設備一覽
核心設備實驗站簡介
實驗室平面圖
儀器介紹
儀器收費列表
儀器預約系統
聯絡窗口
儀器預約